行業資訊 - 中科院發表研究:NMN可改善新冠引起的肺部損傷

近日,中科院團隊聯合北京大學、清華大學在頂級期刊《Cell Discovery》上發表了他們的臨床前研究,他們發現補充NMN對于新冠具有類似NAD+的效果,它不僅可以改善感染新冠后引起的NAD+代謝,還能改善免疫反應和細胞死亡相關基因表達的失調,抑制細胞死亡。

新型嚴重急性呼吸綜合征冠狀病毒 2 (SARS-CoV-2) 已導致 2019 年冠狀病毒病 (COVID-19) 全球流行。患有危重 COVID-19 的患者會出現嚴重的呼吸窘迫,其中許多人因此而死亡。盡管已經開發出具有高保護效力的疫苗,但 SARS-CoV-2 的快速變異能力給 COVID-19 流行帶來了巨大的不確定性,這使得 COVID-19 治療藥物的開發成為了優先事項。

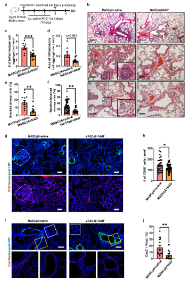
基于觀察到新冠肺炎感染導致小鼠和人類血清中 NAD + 相關基因的差異表達,研究人員用 NAD+治療老年(8-9 個月大)和年輕(6-7 周大)感染的雌性小鼠。
與生理鹽水組相比,NAD+治療組炎癥細胞聚集體的數量和大小以及阻塞氣道的比例和相對面積顯著減少。值得注意的是,用 NAD +治療后未檢測到溶血。對于年輕小鼠,病理特征是輕微的,幾乎完全通過NAD+治療消除。
先前的研究表明,新冠肺炎感染會誘導患者肺部中性粒細胞和巨噬細胞浸潤。研究人員發現在NAD+處理的老年和年輕小鼠中巨噬細胞的數量顯著減少。同時,NAD+顯著抑制了細胞死亡。
上述結果表明,在老年和年輕小鼠中,補充NAD+可以保護肺部免受由新冠肺炎感染引起的炎癥損傷,包括細胞死亡。

▲補充NAD+可減輕肺炎的病理表型

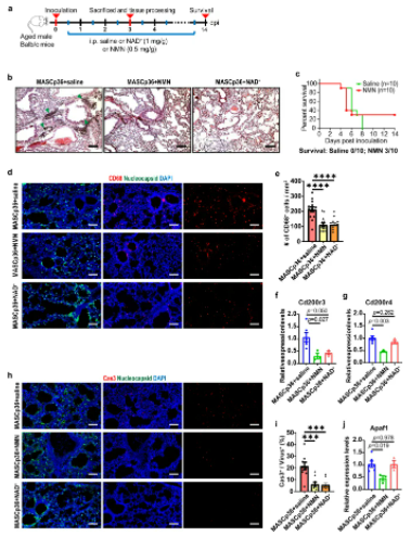
為了檢查NAD+中間體是否對 SARS-CoV-2 引起的肺炎具有相似的治療效果,研究人員采用了最近開發的更嚴重的感染模型,其中小鼠感染了小鼠適應的SARS-CoV-2 MASCp36 12。用NMN或NAD+治療感染的小鼠(8-9 個月大)。
NMN的劑量廣泛用于小鼠模型,根據體表面積計算,相當于人體55毫克/公斤/天。與生理鹽水組中檢測到的嚴重炎性細胞浸潤和肺泡間隔增厚相比,NMN和NAD+組的病理損傷均明顯減輕。
更引人注目的是,30%的小鼠最終在NMN組中存活,而在鹽水組中100%的小鼠在8dpi時死亡。此外,在NMN和NAD+組中,CD68+細胞的數量和Cd200r3的表達均顯著降低。此外,NMN和NAD+顯著抑制了細胞死亡。

▲補充NMN可減輕肺炎的病理表型

研究標明,補充NMN可以挽救TCA循環代謝物的整體變化,在補充NMN后,感染小鼠的肺中NAD +、NMN、NR和NAM升高。
通過研究的靶向代謝組學分析表明,COVID-19 患者血清中的代謝紊亂在小鼠模型的肺部部分重現,并且可以通過補充 NMN 來改善。

▲新冠肺炎感染的老年小鼠肺的代謝組學分析
中科院科研團隊的這項臨床前研究為NMN是否能夠治療新冠增強了說服力,并提供了扎實的理論依據。基于NMN能減輕感染新冠后小鼠的肺部病理損傷甚至死亡這一良好的表現,未來NMN或將用于治療新冠患者的臨床試驗上。

*特別說明 - 本文僅作資訊科普用途,不能代替醫生的治療診斷和建議,不應被視為對所涉醫療產品的推薦或功效證明。涉及疾病診斷、治療、康復相關的,請務必前往專業醫療機構就診,尋求專業意見。